欢迎访问湖南统招专升本网!本站专注于为考生提供湖南专升本信息分享与指导服务。

微信在线咨询
微信在线

在线咨询
实时升本信息

加入微信备考群
专升本微信备考群

加入群聊
和小伙伴一起备考

2023年湖南专升本湖湘工匠燎原计划招生对象

浏览次数:次 发布时间:2023-02-09

专升本精选问答

摘要:2023年湖南专升本湖湘工匠燎原计划招生对象为参加世界技能竞赛、中国技能大赛、全国职业院校技能大赛获奖,全省职业院校技能竞赛、湖南省第一届职业技能大赛一等奖的高职(专科)应届毕业生。详情见下文。

湖南统招专升本课开课了


2023年湖南专升本湖湘工匠燎原计划招生对象

“湖湘工匠燎原计划”的招生对象范围为参加世界技能竞赛、中国技能大赛、全国职业院校技能大赛获奖,全省职业院校技能竞赛、湖南省第一届职业技能大赛一等奖的高职(专科)应届毕业生。


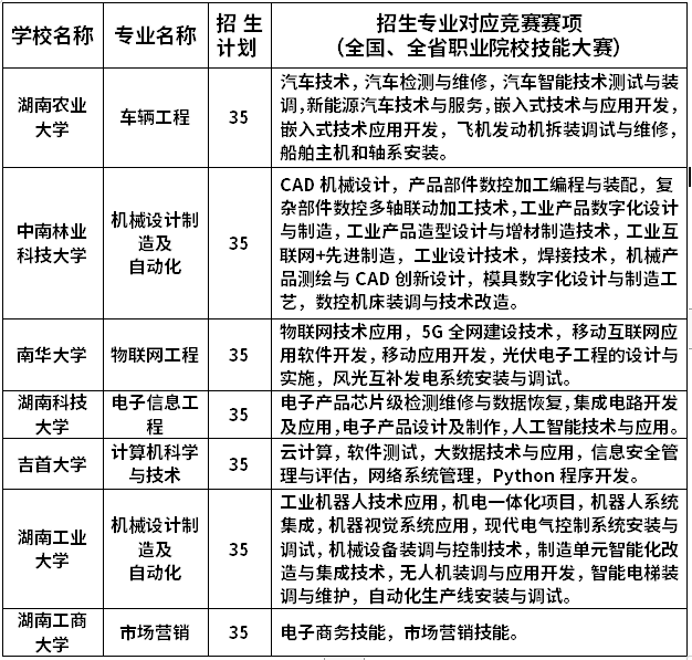
2023年“湖湘工匠燎原计划”招生专业与竞赛赛项对应表

2023年“湖湘工匠燎原计划”招生专业与竞赛赛项对应表


湖南专升本最新资料领取